应用截图
详细介绍
Chrome Extension for testing surveys with SurveyTester. Check www.surveytester.com for more information.
SurveyTester is the fastest and most efficient way to test surveys.
SurveyTester is a web based platform that combines everything your team needs for testing your surveys. For more information about SurveyTester, please visit www.surveytester.com.
This extension widens SurveyTesters capabilities to support as many survey technologies as possible, while also improving existing features.
- Faster navigation: As soon as you start testing a survey, all answers provided can automatically be repeated by SurveyTester. This makes our beloved jump technology possible. Just select any page of your survey and SurveyTester automatically repeats previous answers to take you to that exact page.
- Better team communication: Create issues with a description and highlight on every page of your survey. Your team members can then jump directly to that page and view the issue live.
- Faster answer selection: One click on “Auto answer” and all questions on the current page are instantly completed. Large grids no longer take minutes to be filled out.
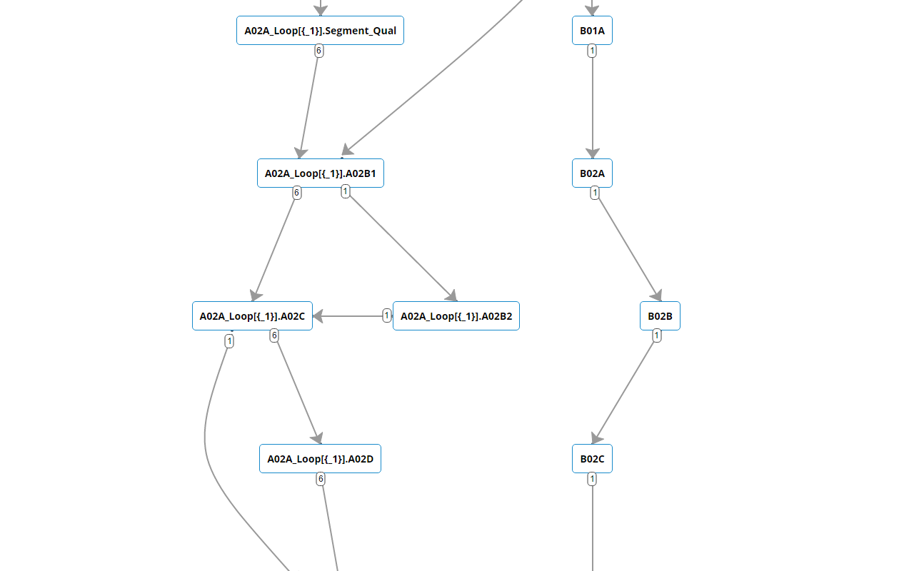
- Understand the routing: Large surveys can have very complex routing that make it difficult to find your path. SurveyTester learns from testing surveys and automatically creates a routing diagram. This is so unique that you have to see it yourself to understand.
Sign-up for your free SurveyTester trial. Click the link below to register, and in a few minutes, you can work with a demo project or a project of your choice.
https://cloud.surveytester.com/try-for-free?r=extension
or
try this extension with our demo project:
https://cloud.surveytester.com/TestSurvey.aspx?isStart=1&TestId=6c038691bcab488d94b95226057c65d4
SurveyTester is the fastest and most efficient way to test surveys.
SurveyTester is a web based platform that combines everything your team needs for testing your surveys. For more information about SurveyTester, please visit www.surveytester.com.
This extension widens SurveyTesters capabilities to support as many survey technologies as possible, while also improving existing features.
- Faster navigation: As soon as you start testing a survey, all answers provided can automatically be repeated by SurveyTester. This makes our beloved jump technology possible. Just select any page of your survey and SurveyTester automatically repeats previous answers to take you to that exact page.
- Better team communication: Create issues with a description and highlight on every page of your survey. Your team members can then jump directly to that page and view the issue live.
- Faster answer selection: One click on “Auto answer” and all questions on the current page are instantly completed. Large grids no longer take minutes to be filled out.
- Understand the routing: Large surveys can have very complex routing that make it difficult to find your path. SurveyTester learns from testing surveys and automatically creates a routing diagram. This is so unique that you have to see it yourself to understand.
Sign-up for your free SurveyTester trial. Click the link below to register, and in a few minutes, you can work with a demo project or a project of your choice.
https://cloud.surveytester.com/try-for-free?r=extension
or
try this extension with our demo project:
https://cloud.surveytester.com/TestSurvey.aspx?isStart=1&TestId=6c038691bcab488d94b95226057c65d4